Lineamientos para el Desarrollo del Programa de Inglés para estudiantes, personal docente y administrativo del Tecnológico de Costa Rica.
Este Proyecto será coordinado en conjunto con las otras universidades públicas y cada una administrará de manera autónoma los fondos que se asignen. En aras de la uniformidad se creará una Comisión Interuniversitaria que coadyuvará en la administración del Programa.
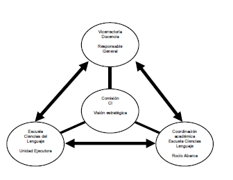
La administración de los recursos estará en manos de la Vicerrectoría de Docencia, a través de la Escuela de Ciencias del Lenguaje. Los cuales se ejecutarán de acuerdo con los objetivos del proyecto y el Plan Anual Operativo.
(Modificado por el Consejo Institucional, Sesión Nº 2572, Art. 11 del 14 de agosto, 2008)
Lineamientos Aprobados por el Consejo Institucional en Sesión Ordinaria No. 2548, Artículo 13, del 06 de marzo del 2008. Publicados en la Gaceta 247, Mayo-2008.
1. Marco de referencia
Las Políticas Institucionales Generales y Específicas establecen:
Como parte del Primer Foro Nacional sobre la Enseñanza del Inglés en la Educación Superior se realizó un sondeo a 25 empresas relacionadas con el sector de tecnologías de información y comunicación realizado en octubre de 2005, se indican los siguientes resultados:
Dada la situación planteada anteriormente, el CONARE a solicitud de la Comisión de Vicerrectores de Docencia, tomó el siguiente acuerdo:
Artículo 7, inciso e), de la sesión 16-07 del 22 de mayo de 2007
La Comisión de Vicerrectores de Docencia por acuerdo tomado en sesión 04-07 solicita al CONARE la aprobación del proyecto denominado "Fortalecimiento de la Enseñanza del idioma inglés". Proyecto que fue apoyado por el CONARE y cuenta para el año 2008 con 500 millones de colones, de los cuales se asignaron 150 millones a cada universidad.
2. Objetivos
2.1 Objetivo General
Fortalecer las capacidades de comunicación de los estudiantes y personal docente y administrativo del Tecnológico de Costa Rica en el idioma inglés
2.2 Objetivos específicos
Desarrollar un programa para el estudiantado y el personal docente y administrativo que conste de tres etapas:
Primera: Constará de nueve niveles para el personal docente y administrativo y de dieciocho para el estudiantado.
Segunda: Pasantías a países de habla inglesa para fortalecer lo aprendido.
Tercera: Certificación del nivel de dominio adquirido.
3. Estructura organizativa
En el ITCR, este proyecto se atenderá bajo la siguiente estructura:

4 Aspectos operativos
Público meta:
- Estudiantes y Personal académico y administrativo del Instituto Tecnológico de Costa Rica
Actividades por realizar:
- Programa de capacitación diseñado especialmente para estudiantes y Personal docente y administrativo:
- El estudiantado podrá solicitar financiamiento a la Vicerrectoría de Vida Estudiantil y Servicios Académicos a través del fondo de becas de acuerdo con los requisitos ya establecidos; quien notificará los seleccionados a la Escuela de Ciencias del Lenguaje para el respectivo trámite de Beca ante Financiero Contable; previa información a la Vicerrectoría de Docencia.
- Profesores: El costo debe ser asumido por cada funcionario
- Pasantías docentes y estudiantiles, cuyo financiamiento se definirá posteriormente.
- Certificación del nivel de dominio alcanzado al final
Fuente de financiamiento:
- La principal fuente de financiamiento de este programa proviene de los Fondos del Sistema, CONARE. La asignación presupuestaria para el año 2008 es de 150 millones de colones.
- La administración de los recursos estará en manos de la Vicerrectoría de Docencia, a través de la Escuela de Ciencias del Lenguaje y de su Director. Los cuales se ejecutarán de acuerdo con los objetivos del proyecto y el plan anual operativo.
El estudiantado no tendrá que pagar los cursos, pues serán financiados mediante los Fondos del Sistema (CONARE). Para ello deberán cumplir los siguientes requisitos:
- Tener un promedio ponderado de al menos 70 o haber aprobado 10 créditos en al menos uno de los últimos 2 periodos lectivos inmediatos anteriores.
- Haber matriculado al menos diez créditos en el periodo en que matricula el módulo.
- Firmar contrato el día de la matrícula.
En caso de que existan vacantes en los cupos de este Programa, la VIESA podrá aprobar en casos especiales la asignación del beneficio a estudiantes que no cumplan con alguno de los requisitos aquí establecidos, en forma descendente, hasta un máximo de un 20% de la matrícula para ese módulo. A quienes se les otorgue este beneficio solo podrán recibirlo por una única vez durante el Programa.
Los funcionarios deberán cumplir con los procedimientos y reglamentos del Instituto Tecnológico de Costa Rica definidos para estos efectos.
Transitorio
Durante el año 2026 se suspenden de manera excepcional los requisitos de promedio ponderado y créditos aprobados para la matrícula de los cursos del Programa de Inglés CONARE establecidos en el lineamiento 4.
Lineamiento modificado por el Consejo Institucional, Sesión n.° 3438, Artículo 10, del 04 de febrero del 2026. Publicado en Gaceta n.° 1310 del 09 de febrero del 2026.
Lineamiento modificado en Sesión No. 2623, Artículo 11, del 20 de agosto de 2009.